重磅通知!上海教委会近日发布了要求做好2025年上海普通高校的招生报名工作,2025上海高考报名时间即将开始,哪些考生能报名?需要满足什么条件才能报名?尤其非沪籍子女如何参加上海高考?一起看看2025上海高考的报名时间与条件具体是什么。

还没有积分?怎么计算?点击【上海居住证积分模拟打分器】快速自测
一、2025上海高考报名时间:上海高考报名时间
2025年上海高考的报名时间预计在2024年10月中下旬开始。符合报名条件的考生需通过“上海招考热线”网站进行网上报名,并在报名截止前完成所有报名手续
二、2025上海高考报名时间:非沪籍高考条件
(一)遵守中华人民共和国宪法和法律。
(二)身体状况符合相关要求。
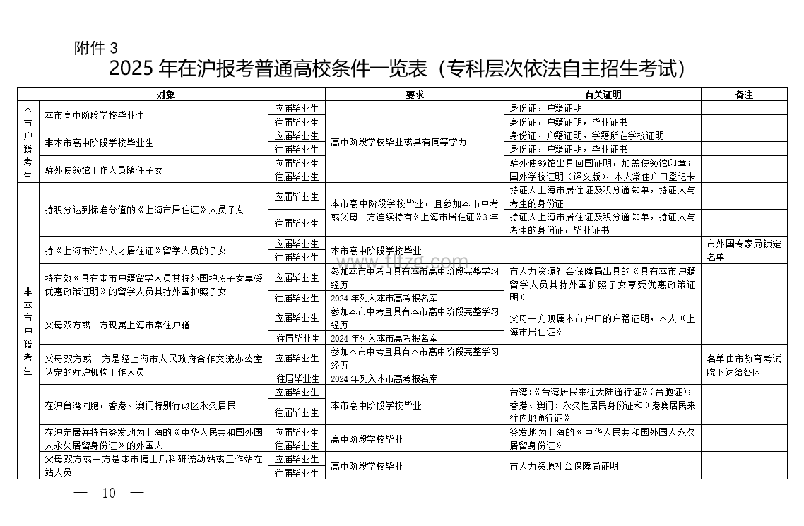
(三)报考对象
1.符合下列条件的本市户籍人员可在沪报考:
具有本市常住户籍的高中阶段学校毕业生或具有同等学力者(含具有本市常住户籍的非本市高中阶段学校毕业生)。
2.符合下列条件之一的非本市户籍人员可在沪报考:
(1)考生为居住证积分达到标准分值的《上海市居住证》持证人的同住子女,且在本市参加中考或父母一方连续持有《上海市居住证》3年,同时须本市高中阶段学校毕业;
(2)考生为《上海市海外人才居住证》留学人员持证人的同住子女,且须本市高中阶段学校毕业;
(3)考生为持有效《具有本市户籍留学人员其持外国护照子女享受优惠政策证明》的留学人员其持外国护照子女,且考生须是参加本市中考并具有本市高中阶段完整学习经历的应届毕业生或2024年已列入本市高考报名库的往届毕业生;
(4)考生父母双方或一方现属本市常住户籍,考生本人持《上海市居住证》,且考生须是参加本市中考并具有本市高中阶段完整学习经历的应届毕业生或2024年已列入本市高考报名库的往届毕业生;
(5)考生父母双方或一方是经市政府合作交流办认定的驻沪机构工作人员,且考生须是参加本市中考并具有本市高中阶段完整学习经历的应届毕业生或2024年已列入本市高考报名库的往届毕业生;
(6)考生为在沪定居并持有签发地为上海的《中华人民共和国外国人永久居留身份证》的外国人,且为高中阶段学校毕业生;
(7)考生父母双方或一方是在沪博士后科研流动站(工作站)在站人员,且考生为高中阶段学校毕业生;
(8)考生属在沪台胞,香港、澳门特别行政区永久居民身份,且为本市高中阶段学校毕业生;
(9)考生为梅山、大屯、鲁矿三地上海后方基地单位职工子女,且纳入市教委锁定名单,须参加本市中考且本市高中阶段学校毕业。
附件





考生为积分达到标准分值(即120分)的《上海市居住证》持证人的同住子女,且在本市参加中考或父母一方连续持有《上海市居住证》3年,同时须本市高中阶段学校毕业。
由此我们知道,非沪籍学生在上海参加高考,必须先在上海参加中考,并且考入普通高中就读,父母必须持有上海120积分,那么普通人如何积满120分,让孩子顺利在上海中高考?有以下常见方案可供参考!
不知道如何计算自己的上海居住证积分?
【点击图片, 30s精准测算】
三、2025上海高考报名时间:积分入学方案
1、专科(50)+年龄(30)+3年1倍社保(50)>120分
2、本科(60)+年龄(30)+3年1倍社保(50)>120分
3、本科有学士学位(90)+年龄(30)>120分
4、3年2倍社保(100)+年龄(30)>120分
5、2年3倍社保=120分
6、中级职称(100)+年龄(30)>120分
7、三级职业资格(80)+年龄(30)+最近4年累计36个月缴纳0.8至1倍社保(25)>120分
相关阅读:2024上海居住证积分120分怎么算?最新打分系统官网入口!
2025年上海高考报名时间即将开始,尤其是非沪籍的家长一定要由上海20积分,如果现在还没有申请的可以加急办理,千万别耽误孩子的大事!如果您对2025年上海高考报名时间以及非沪籍上海高考条件,还有任何不明白的,可以点击下方按钮,咨询专业老师,在线解决您上海积分、子女中高考等疑难问题!





