在上海居住证积分的整个申请过程中,大家一定要知道【上海市居住证积分管理平台】,可以说无论是积分申请之前、积分申请过程中还是积分申请之后需要重新续签,都需要用到该平台进行办理,熟悉和了解官网的各项功能和操作流程可以帮我们大大缩短办理时间,提高办理效率,今天我们就来详细了解一下上海市居住证积分管理平台的相关操作流程吧!

上海居住证积分不会算?点击【上海居住证积分模拟打分计算器】一键算分
一、上海市居住证积分管理平台:上海市居住证积分申请系统
官网入口网址:https://jzzjf.rsj.sh.gov.cn/jzzjf/
操作流程:
1、进入《上海市居住证》积分申请系统——登录页面

在登录页面下方,“相关政策”主要涵盖上海居住证积分的相关管理办法以及政策解读

“办事指南”主要介绍积分申请条件、操作流程以及相关职称、工种目录

“表格下载”则主要指《上海市居住证》积分申请表,可提前下载了解填写内容及要求

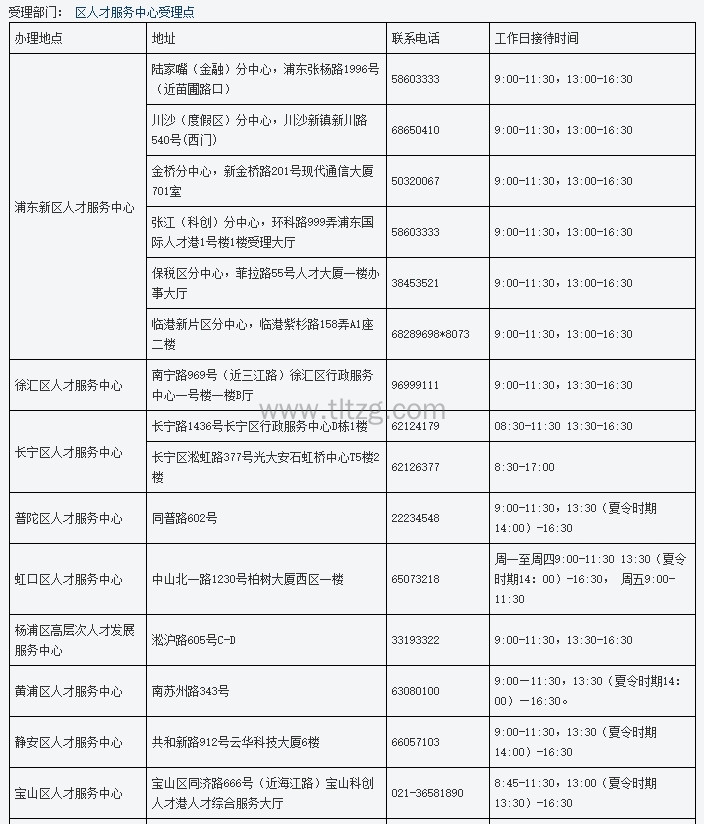
“受理点一览”包含了上海16个区的具体办理地址、联系电话以及工作日的接待时间

👇点击下方图片👇
二、上海市居住证积分管理平台:上海居住证积分单位注册流程
1、点击“单位注册”

2、进入页面后点击“我接受”,后填写单位信息


3、注册完成显示以下页面,继续填写单位信息,填写要求如下

4、点击“提交”后进入以下页面

三、上海市居住证积分管理平台:上海居住证积分申请表填写指南
申请表平台信息填写可用单位账户,也可用个人账户来填写






大家在申请积分之前,要同时关注以上积分办理过程中的常见问题,2025上海市居住证积分管理平台能够有效帮助大家进一步了解积分政策,缩短审批时间,顺利通过官方审核,从而成功拿到《上海居住证》积分通知单,当然,如果在申请过程中遇到其他问题无法解决,可以点击左侧扫一扫添加顾问免费咨询掌握最新资讯,独家资料,或点击下方在线咨询,专业人员随时在线答疑!一对一规划解答落户上海、提升学历、申请职称、积分上学等方面遇到的疑难问题。






