在上海打拼的小伙伴们一定要看!即使你暂时没有办法在上海落户,但拥有居住证120积分,也一样可以享受到上海的资源和相关福利。那么上海积分怎么算?120分值包含哪些?下面给大家详细展示了120积分细则,看完如果还不会算或觉得太麻烦,也可以直接点击最新官方上海积分模拟打分计算器,30s出分简单方便

还没有积分?怎么计算?点击【上海居住证积分模拟打分器】快速自测
一、上海积分模拟打分计算器:120分细则
根据2025最新版的《上海市居住证积分管理办法》及《上海市居住证积分管理办法实施细则》的研究,持证人总积分值=基础指标分值+加分指标分值-减分指标分值,还有一项一票否决权
🚩基础指标分为教育背景、年龄、专业技术职称与技能登记以及社保缴纳
1、年龄分:
申请居住证积分年龄必须在18—60周岁之间,年龄每减少1岁,积分增加2分,因此办理积分要越早越好
43周岁以下=30分,44周岁=29分,45-54周岁每年减2分,以此类推,55-60周岁=5分
2、学历分:
大专(高职)=50分,本科(无学位)=60分,本科(有学位)=90分,硕士研究生(有学历学位)=100分,博士研究生(有学历学位)=110分
这里要注意的是,学历积分有前提条件的
💠一定要有所申报学历的前置学历,例如本科的前置学历是高中(不可断档)
💠学历套读也不可以,专科本科学习时间不能重叠,否则不纳入积分
💠继续教育学习地要与工作地一致,须符合三地一致原则
相关阅读:外地大专文凭在上海能积分吗?社保、学历、工作地必须在同一地区
3、职称技能分:
五级=15分,四级=30分,三级=60分,二级=100分,一级=140分
①必须在上海的可积分职称目录中
②需要在工作地取得,并从事相关工作
③要满足最近1年内累计缴纳6个月的1倍社保
④有可以积分的前置学历
4、社保分:
社保年限也是积分的一个重大指标,持证人在本市工作并按月缴纳职工社保,每满一年积3分
注意:一定要在上海缴纳社保,用人单位在工作中为持证人缴纳社保,不可出现断缴补缴的情况,社保缴纳单位与签订劳动合同单位必须一致
🚩加分指标
⏩缴纳社保基数——按不同比例分数来计分
▶0.8 倍基数(36 个月)积 25 分
▶1 倍基数(36 个月)积 50 分
▶2 倍基数(36 个月)积 100 分
▶3 倍基数(24 个月)直接满 120 分
⏩创新创业(中介)人才=120分
⏩紧缺急需专业=30分(针对全日制大专)
⏩投资纳税带动本地就业(需要在上海创办,最近连续3年平均每年纳税额在10万元人民币的,按个人的投资份额计算积分)
⏩特定服务领域 (满1年积4分,满5年后才计入总积分)
⏩远郊重点区域(满1年积2分,当年即可计入总积分)
⏩全日制应届毕业生+10分
⏩配偶为本市户籍人员,每满1年+4分,最高40分
⏩获得市级及以上表彰奖励(如果有多张证书,选择一张最高荣誉证书进行积分)
★在基础指标和加分指标中,同一单项指标的积分不重复计算,取该单项的最高分
🚩减分指标
若在3年内发现持证人申请积分时提供身份、学历、职业资格等虚假信息,每次扣150分
若持证人5年内有行政拘留记录的,每条扣减50分
若持证人5年内有一般刑事犯罪记录的,每条扣减150分
若持证人有严重刑事犯罪记录的,取消其申请积分资格
★减分指标中单项指标的扣分按照扣减项目进行累计扣减
二、上海积分模拟打分计算器:上海居住证积分查询入口
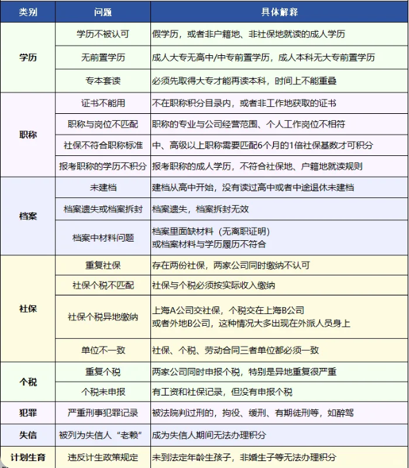
三、上海积分模拟打分计算器:120分常见申请问题

看完以上居住证积分120分分值细则解读,你会算了嘛,如果还有不清楚自己的积分是否达标的,直接点击上海积分模拟打分计算器或点击下方在线咨询,专业顾问老师随时在线答疑!一对一规划解答落户上海、提升学历、申请职称、积分上学等方面遇到的疑难问题






