夫妻投靠落户上海条件有哪些?夫妻投靠落户上海需要档案吗?夫妻投靠落户上海审批要多久?赶快来看看2022年最新夫妻投靠落户上海政策规定!

落户工具:上海落户条件自测,赶快点击看看自己能不能落户上海?
2022年夫妻投靠落户上海的问题1:上海夫妻投靠落户必须10年吗?
上海积分网孙老师答:
少数民族、归侨、归侨子女、华侨子女可以缩短年限。
2022年夫妻投靠落户上海的问题2:老公上海居转户了但我们两地分居可以走分居落户上海吗?
上海积分网孙老师答:
调沪方通过普通居转户落户上海的,配偶无法走分居落户上海。
2022年夫妻投靠落户上海:
是指外省市人员与具有本市家庭常住户口的居民结婚后的户籍夫妻投靠方式。
也就是我们俗称的“和上海人结婚”。
一方有上海户口,另一方为非上海户口,这时候可以采用配偶投靠的方式入户上海。
2022年夫妻投靠落户上海条件:
夫妻投靠10年落户上海:
外省市人员与上海市户籍人员(上海户籍需满10年)依法办理结婚登记满10年,年满35周岁,外省市人员可随配偶落户上海。
这项方式对于夫妻二者都没有要求,较简单,但是花费时间长。
夫妻投靠7年落户上海:
外省市人员(包括少数民族、归侨、归侨子女、华侨子女)与上海市户籍人员(上海户籍需满7年)依法办理结婚登记满7年,外省市人员可随配偶落户上海。
夫妻投靠5年落户上海:
外省市人员与上海市残疾居民依法办理结婚登记满5年,外省市人员可随配偶落户上海。
夫妻投靠落户上海注意事项 :
1、申请人违反计划生育政策的不得投靠。
2、夫妻结婚的年限,以《结婚证》上依法办理婚姻登记的时间起算。再婚(复婚)的,以最后一次依法办理结婚登记之日起计算。
3、非农业户口申请人须提供无业或退休凭证,即:无业人员提供上海缴纳社会养老保险的证明,或者户籍地县级以上社会(养老)保险部门出具的申请人未缴纳或个人灵活就业缴纳社会养老保险的证明;退休人员提供《退休证》等证明退休的材料。
4、本市知青、支内、支边人员及其生育的子女申请投靠本市配偶的,必须提供本市上山下乡、支内、支边的原始依据,其生育的子女申请投靠本市配偶的,还需提供与其父(母)子女关系的有效凭证。
5、外省市人员投靠本市残疾人配偶的,申请人须先经本市残疾人联合会审批。
2022年夫妻投靠落户上海办理材料:
以下材料均需原件:
《申报户口事项申请表》(由派出所户籍窗口提供或从公安门户网站下载);
被投靠人同意接受书面意见;
入户地全体房(地)产权利人或者公有住房承租人的同意接受申请人入户意见书(申请人系房地产权利人或承租人的除外);
入户地房屋有效权证(以下凭证只需提供一种):
1)《上海市房地产权证》;
2)《上海市租用居住公房凭证》;
3)《房屋所有权证》;
4)法律、法规、规章规定其他房屋凭证,如《宅基地使用证》、《土地使用证》、明确产权归属的法院判决书等)
入户地《居民户口簿》、房地产权利人或承租人的《居民身份证》
申请人及其配偶、子女的《居民身份证》及《居民户口簿》;
申请人婚姻状况证明材料:
1)夫妻双方的《结婚证》;
2)申请人《婚姻状况声明书》;
3)离异再婚的还应提供《离婚证》、离婚判决书或离婚协议书;丧偶再婚的还应提供前夫(妻)死亡注销户口的户籍证明)
随迁子女的出生凭证;
申请人生育子女情况证明材料;
申请人户籍地无业凭证或退休凭证(申请人系农业户口人员的除外);
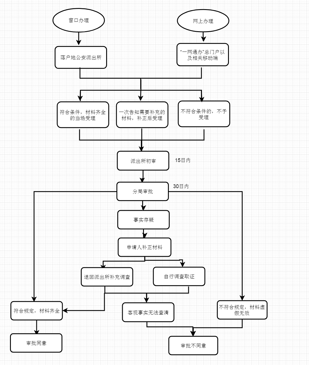
2022年夫妻投靠落户上海办理流程:

(夫妻投靠落户上海办理流程)




