上海落户方式很多,但你真的符合条件吗?居转户、人才引进、留学生落户……政策年年微调,准备材料时一不小心就可能白跑一趟。本文梳理了2025年最新落户通道所需的核心材料清单+避坑要点,帮你对照自身情况快速准备,少走弯路,掌握清楚上海如何落户?

一、上海如何落户:居转户
【基本条件】
1、持《上海市居住证》满7年
2、持证期间按照规定参加本市社保满7年
3、持证期间依法在本市缴纳个税
4、在本市被评有中级职称,或者无职称后四年累计36个月2倍社保
5、无违反国家及本市计划生育政策规定行为、治安管理处罚以上违法犯罪记录及其他方面的不良行为记录
【申请材料】

二、上海如何落户:人才引进
【基本条件】
1、申请人的学历最低要求要达到本科+学位;
2、与用人单位签订了劳动合同,最少工作半年时间;
3、申请人年龄距离法定退休年龄5年以上;
4、申请人一直依法缴纳社保和个税。
5、没有违法犯罪记录,没有进入失信名单。
【申请材料】
(一)个人资料清单(所有复印件最好原件彩色扫描件)
1. 基本材料:主申请人身份证
2. 主申请人户口簿或户籍证明-户口本户主页和本人页
3. 主申请人最高学历、学位证书
如果是国内学历需要学信网
①有效期6个月以内的学籍在线验证报告
②学历证书的电子注册备案表
如果是国外学历
①需要留服网的学历认证报告
②国外毕业证的翻译件
4. 最高学历前置学历的毕业证,学位证
5. 如已结婚还需提供本人结婚证-结婚证盖章页和信息页都需要
6. 电子证件照,要求:白底 照片大小 120.166像素的JPG照片,照片大小控制在50kb以内
7. 个税记录调取(这个可以参考我们的社保调取流程图)
8. 纳税记录客户端截屏
9. 申请单位劳动合同
10. 如在沪有房产需要用到房屋产权证(没有的无需准备)
11. 承诺与授权书,可以打印签字
12. 现存档案保管机构确认(这一步十分重要,需要先确认清楚)
(二)配偶材料清单(原件彩色扫描件)
1. 最高学历毕业证、学位证
2. 更新后的户口本首页、个人页(原件彩色扫描件)
3. 身份证
4. 配偶结婚证
5. 现单位劳动合同
6. 如在外地已退休或离职,还需要提供相关证明
(三)证明子女材料清单(原件彩色扫描件)
仅限未成年子女可以办理随迁,未成年子女包括16周岁以下的子女或16周岁及以上,在普通高中就读的子女。
1. 户口本首页、个人页
2. 出生医学证明(原件彩色扫描件 )
3. 提供子女就读情况(现学历层次、就读学校、学籍所在地)
三、上海如何落户:应届生
【基本条件】
非上海生源毕业生符合以下条件,可以由用人单位为其申请办理本市户籍:
1.遵守法律法规及学校规章制度;
2.列入普通高校国家统一招生计划,不属于定向和委托培养,完成学业并于2025年取得相应的毕业证书和学位证书;
3.在校期间未与任何用人单位存在劳动关系或人事聘用关系,未缴纳社会保险(非上海生源毕业生最高学历阶段自主创业并担任企业法定代表人,以自主创业形式为本人申请办理本市户籍,并由该企业为其缴纳社会保险的,不受该条件限制);
4.与符合前文规定申请条件的用人单位签订劳动或聘用合同期为一年及以上的就业协议。中介机构的派遣人员不予受理。
【申请材料】
非上海生源毕业生进沪就业申请落户,须由用人单位一次性提交下列申请材料(具体材料要求详见附录)。如未通过落户申请,不再受理由其他用人单位提交的申请材料:
1.《2025年非上海生源应届普通高校毕业生进沪就业办理户籍申请表》(含申请材料清单);
2.《2025年非上海生源应届普通高校毕业生个人信息表》
3.普通高等学校毕业生推荐表;
4.普通高等学校毕业生就业协议书;
5.成绩单;
6.外语等级证书;
7.计算机等级证书;
8.用人单位为法人企业的分支机构需提交相关证明材料;
9.最高学历学习阶段所获奖项证书;
10.最高学历学习期间获得发明专利证书及相关材料;
11.最高学历学习期间创业的相关证明材料;
12.其他相关材料。
四、上海如何落户:留学生
【基本条件】
1、本科及以上学历,并可以在中国留学生服务中心进行认证。
2、在境外留学期间没有社保记录
3、毕业回国后2年内来上海工作,并在上海缴纳社保。
4、在境外的学习时间:博士学历需满360天;联合培养需满180天;国外硕士需满180天;本科需满720天;进修、访问学者需满360天。
5、距离退休年龄5年以上。
6、无刑事犯罪记录等不宜申办上海常住户口的情形。
7、没有进入失信名单。
【申请材料】
1、个人材料
(1)户口本、身份证
注意:如留学期间户籍已注销的,提供90天内有效的户籍注销材料。
(2) 国内最高学历证书
(3)国外学校毕业证、学位证、成绩单
注:毕业证和学位证必须上传纸质版原件扫描件,小语种需附带翻译件,电子版的需要上传查询路径。
(3) 护照、签证和所有出入境记录
注:所有护照页空白除外,出入境记录从第一本护照开始到至今为止 如有以下情况,需提供: (1)国外工作证明材料 (劳动合同、工作证明、纳税证明、签证)
(2)国内外结婚生子
(结婚证明、出生证明、小孩旅行证等)
(3)已婚的,提供结婚证书;离异的,提供离婚证、离婚协议书或法院调解书、判决书等。
(4)非社区公共户,提供在沪落户地址材料。
落户本人在沪房屋的,提供房屋有效权证;落户在沪直系亲属房屋的,提供入户地房屋有效权证和产权人共同签署的同意入户意见书;
落户单位集体户的,提供集体户管理单位的集体户口簿地址页和同意入户意见书。
(5)国外居留卡、学生证、通行证等?
(6)受疫情影响上网课:学校上网课通知、入学证明、录取通知书等 2、公司材料
(1)留学回国人员申办上海常住户口申请表
(2)两年有效期劳动或聘用合同,网上提交落户申请时劳动合同剩余有效期不小于3个月。
(3)公司有档案保管资质的,需要提供人事档案核实情况表及相关材料
(4)单位经办人员的有效身份证件
(必须是同一家单位在职且纳税的员工;可以是公司法人)
3、家属随迁材料
(1)配偶和子女居民户口簿、身份证、在沪落户地址材料、子女出生证、中国护照或旅行证及签证、出入境记录
(2) 16周岁以上在普通高中就读的子女随迁的,提供学籍材料
(3)配偶来本市前原本在外省市有工作单位的,提供原工作单位同意调出或已离职材料,配偶随迁时,配偶必须处于待业状态或者在上海纳税
(4) 人事档案核实情况表及相关材料复印件
如档案为非本单位保管的,由在沪档案保管单位提供
一般为国企,事业编等工作才需要提供离职材料
(5)放弃随迁的,提供有效身份证件及书面放弃随迁承诺书
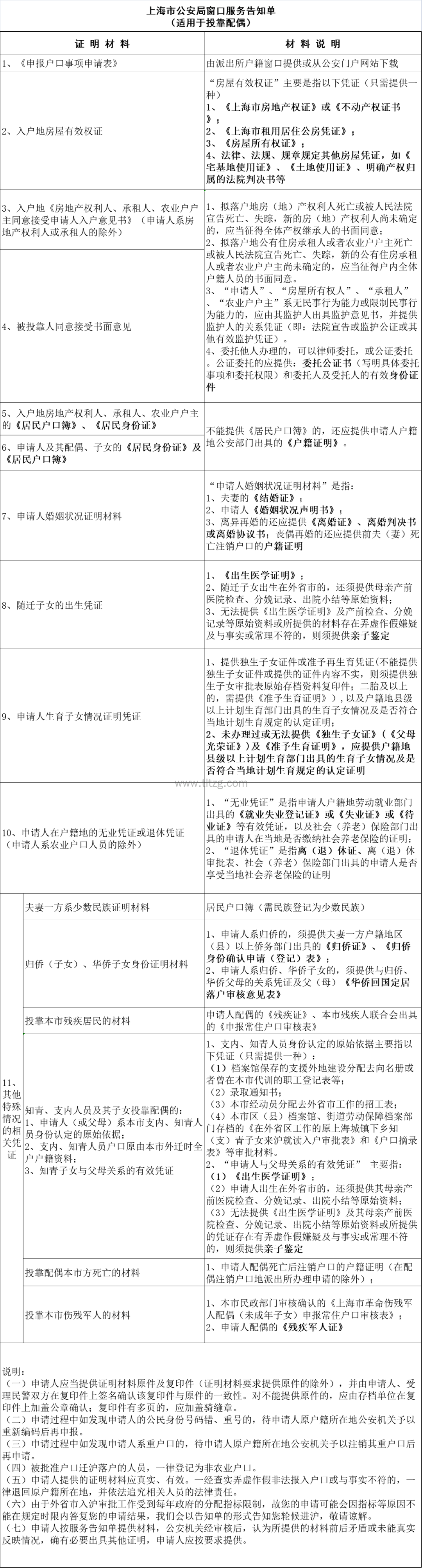
五、上海如何落户:投靠落户
【基本条件】
不要求有高学历,也不看你有没有令人瞩目的职称,更不用操心社保缴纳基数和复杂的积分计算 。只要你和具有本市家庭常住户口的居民依法办理婚姻登记达到一定年限,并且满足相应的年龄等条件,就能够申请落户。
【申请材料】

上海如何落户?搞定材料只是第一步,后续提交与审核更是关键。2025年政策细节每年都可能微调,提交前务必核对最新官方要求。建议提前通过“上海一网通办”平台预检材料清单,或咨询单位人事/专业落户机构,避免因小疏漏耽误申请进度。点击下方在线咨询,专业顾问老师随时在线答疑!






