近日,上海市人力资源和社会保障局释放出明确信号,为持续赋能“五个中心”建设,广纳天下英才,现行上海人才引进落户政策的部分优惠条款将于2025年底到期。这意味着,留给申请人的黄金窗口期仅剩最后两个多月。此次政策末期门槛的实质性降低,为许多此前“差一点”的人才提供了前所未有的机遇。

不确定自己是否符合上海落户条件?点击【上海落户条件自测】一键自查
一、上海人才引进落户政策:政策红利倒数
相较于传统户籍制度,本次政策末期的优惠力度主要体现在“柔性放宽”和“效率提升”上:
社保缴费基数要求有所调整:对于重点机构紧缺急需的核心人才,社保缴费基数参考标准并未随社会平均工资的快速增长而上调,实际相当于变相降低了经济成本门槛。部分岗位对“达到2倍社保基数”的年限要求略有松动。
学历与资格认证更灵活:对持有国际知名院校学历、专业资质的人才,认证流程提速,且对“技能人才”的界定更加宽泛,更加看重实际贡献和市场认可度,而非唯证书论。
审核周期缩短,流程线上化:依托“一网通办”平台,预审、调档、公示等环节全面提速,整体办理时间显著压缩,让人才落户体验更高效、更便捷。
二、上海人才引进落户政策:常见人才引进落户方式详解(2025年9月版)
在政策窗口期内,申请人可根据自身条件,选择最适合的路径:
1. 重点机构紧缺急需人才落户
这是目前适用最广、成功率最高的主流渠道。
适用对象:在本市高新技术企业、跨国公司地区总部、贸易型总部等“重点机构”任职的紧缺急需核心业务骨干。
核心条件:通常要求具有本科及以上学历学位,并在该机构连续工作满一定年限(通常为2年,部分领域可缩短)此次窗口期,对此项标准的执行有一定弹性空间。
🟡本科+学位+高新企业+2年2倍社保个税
🟡硕士+学位+高新企业+1年2倍社保个税
2. 高层次人才落户(绿色通道)
适用对象:具有博士研究生学历(学位)的高层次人才;获得省部级以上政府表彰的人员;本市重大科技项目团队核心成员等。
核心条件:通常对社保基数和年限无硬性要求,更看重其学历、成就和贡献,审批流程最快,几乎是一条“无障碍通道”。
3. 技能人才落户
适用对象:在本市重点产业领域工作,拥有一技之长的技能劳动者。
核心条件:需持有国家一级或二级职业资格证书(即高级技师或技师),且在工作岗位上取得突出业绩,社保缴纳年限和基数达到规定要求。政策加大了对这类实用型人才的引进力度。
4. 创新创业、投资企业人才落户
适用对象:在本市创业并达到一定投资规模的企业家;有显著成就的企业家;企业核心团队成员。
核心条件:要求其创办企业在沪投资额、利润、就业岗位等达到一定标准,或本人持有一定比例的企业股份。政策鼓励带动就业和经济发展的实干家。
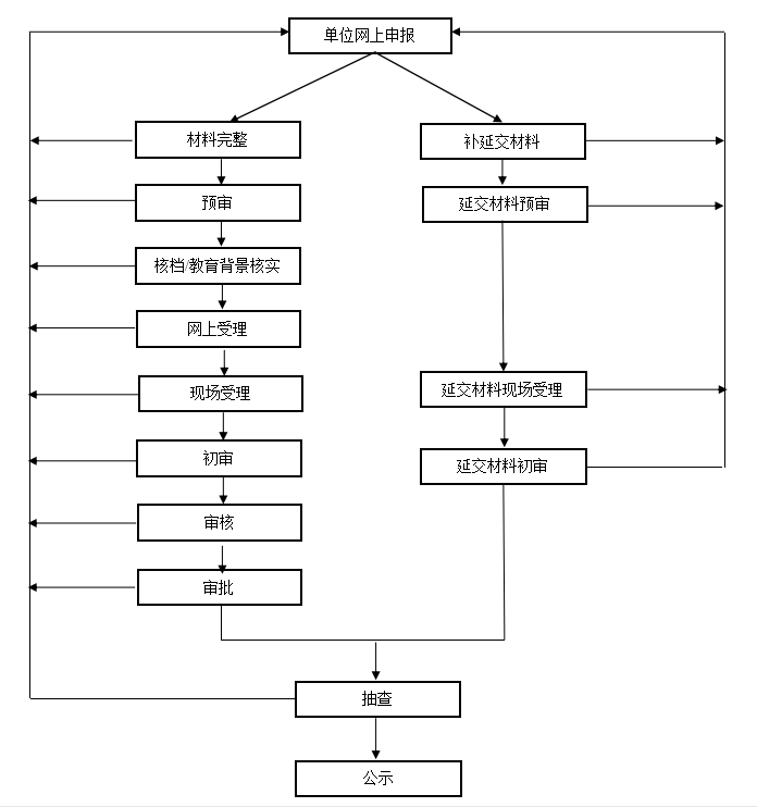
三、上海人才引进落户政策:落户攻略
时间紧迫,有意向的申请人应立即行动:
自我评估,对号入座:首先对照上述常见方式,结合自身学历、工作单位性质、社保缴纳情况、职称技能证书等条件进行初步评估,确定最适合的申请路径。
通用申请流程

真实案例:
◼ 2025.02.19 公司人才引进户籍申请启动,填写申请表交给人事
◼ 2025.04.08 集团和上海市相关政府部门预审工作完成
◼ 2025.04.09 调档环节,跟公司人事要到调档函,根据调档函线上申请山东老家的人才中心邮寄调档。老家办事效率也很高!档案很快就调到了公司。
◼ 2025.05.22 档案到上海之后跟人事进行纸质材料审核和相关资料填写,人事后续带材料去递交
◼ 2025.06.24 收到落户批复
◼ 2025.06.30 拿到公司的集体户口落户同意书
◼ 2025.07.04 去派出所交材料,网迁户口
◼ 2025.07.10 去拍新身份证照片
◼ 2025.07.11 去派出所办理身份证户口本,户口本当场拿到,身份证选的邮寄
◼ 2025.07.17 拿到身份证
此次上海人才引进落户政策窗口期,是一次难得的“政策红利”。降低的门槛、提速的流程,彰显了这座城市求贤若渴的诚意。机遇稍纵即逝,对于渴望在上海扎根发展的优秀人才而言,现在就是行动的最佳时机。仔细研判政策,抓紧最后两个月的窗口期,迈出申请的第一步,有任何问题欢迎点击下方在线咨询,专业顾问老师随时在线答疑!一对一规划解答落户上海、提升学历、申请职称、积分上学等方面遇到的疑难问题。






