上海居住证积分查询系统入口是哪一个?上海居住证积分怎么算?上海居住证积分模拟打分表有哪些?上海积分模拟打分计算器快速算分,赶快往下看!

上海积分模拟打分计算器,上海居住证积分查询系统入口(点击精准查分)

上海积分模拟打分计算器:上海居住证积分分值计算一览表
上海居住证积分怎么算分?
居住证积分的获得,是将其个人情况和实际贡献转化为相应分值。可以通过学历、专业技术职称和技能等级、创业人才、创新创业中介服务人才、紧缺急需专业、投资纳税或带动本地就业、缴纳职工社会保险费基数、特定的公共服务领域、远郊重点区域、全日制应届毕业生、表彰奖励、配偶为本市户籍人员等指标获得加分。

上海居住证积分分值计算:基础指标
基础指标包含年龄、教育背景、专业技术职称和技能等级、在本市工作及缴纳职工社会保险年限等指标。

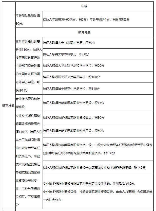
(一)年龄
年龄指标最高分值30分。具体积分标准如下:
持证人年龄在56-60周岁,积5分;年龄每减少1岁,积分增加2分。
(二)教育背景
教育背景指标最高分值110分,持证人按照国家教育行政主管部门规定取得的被国家认可的国内外学历学位,可获得积分。具体积分标准如下:
1.持证人取得大专(高职)学历,积50分。
2.持证人取得大学本科学历,积60分。
3.持证人取得大学本科学历和学士学位,积90分。
4.持证人取得硕士研究生学历学位,积100分。
5.持证人取得博士研究生学历学位,积110分。
(三)专业技术职称和技能等级
专业技术职称和技能等级指标最高分值140分。持证人在本市工作期间取得的专业技术职务任职资格证书、专业技术类职业资格证书和技能类国家职业资格证书且专业、工种与所聘岗位相符,可获得积分。具体积分标准如下:
1.持证人取得技能类国家职业资格五级,积15分。
2.持证人取得技能类国家职业资格四级,积30分。
3.持证人取得技能类国家职业资格三级,积60分。
4.持证人取得技能类国家职业资格二级、中级专业技术职务任职资格或相当于中级专业技术职务任职资格的专业技术类职业资格,积100分。
5.持证人取得技能类国家职业资格一级或高级专业技术职务任职资格,积140分。
相关阅读:2022年上海居住证积分职称目录,中级100分,高级140分
持证人以中、高级专业技术职务任职资格和技能类国家职业资格二级、一级申请积分的,最近1年内累计6个月的缴纳职工社会保险费基数应不低于本市上年度职工社会平均工资。
专业技术类职业资格按照国家有关规定需要注册的,注册后给予加分。
专业技术类职业资格目录、技能类国家职业资格目录,由市人力资源社会保障局统一向社会公布。
(四)在本市工作及缴纳职工社会保险年限
持证人在本市工作并按照国家和本市相关规定按月缴纳职工社会保险费,每满1年积3分。
持证人因未正常缴纳本市职工社会保险费而补缴的、职工社会保险缴费单位与签订劳动(聘用)合同单位不一致的,不作为本项的积分依据。
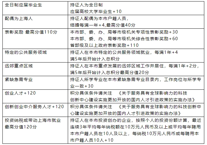
上海居住证积分分值计算:加分指标
加分指标包括创业人才、创新创业中介服务人才、紧缺急需专业、投资纳税或带动本地就业、缴纳职工社会保险费基数、特定的公共服务领域、远郊重点区域、全日制应届毕业生、表彰奖励、配偶为本市户籍人员等指标。

上海积分模拟打分计算器的问题1:专科没毕业,就读了本科,能用来办上海居住证积分吗?
上海积分网孙老师答:
不能,这属于套读。涉及到套读的情况,读出来的学历人才中心是不认可的。但只是不认可本科,专科是认可的,可用专科积分。
上海积分模拟打分计算器的问题2:上海居住证积分每年都要申请吗?
上海积分网孙老师答:
上海居住证积分每年都需要续签,一般上海居住证积分的到期日期是与上海居住证同步的,一旦你的上海居住证失效,你的上海居住证积分就会失效。
 
                 
                 
             
                            
                         
             
             
             
             
            
 
                                     
                                     
                                     
                                     
                                     
                                     
             
                 
                     
                         
                     
                        
                    



