上海居住证120分如何计分?上海居住证120分模拟打分标准有哪些?上海市居住证120分规则分享给大家,赶快来看看你的上海居住证积分有多少分?

上海居住证积分查询入口:上海积分120分模拟器(点击精准查分)
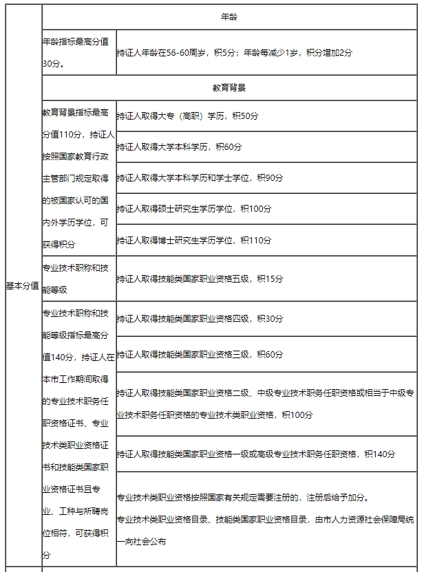
上海居住证120分如何计分?
首先问自己几个问题:
1、上海居住证是什么时候办的?
2、是什么学历?是全日制还是非全日制?
3、社保是从什么时候开始缴纳的?
4、社保个税基数是多少?
其实搞清楚上面这些问题,基本上就可以计算出自己的积分情况,然后可以根据自己的情况,对照下面的细则,进行相加减。



上海居住证120分如何计分?学历积分达标方式
1、专科50+紧缺专业30+年龄30+4年社保12=120分
相关阅读:2022年上海居住证积分紧缺专业目录,看懂多加30分
2、专科50+年龄30+3年1倍社保50分(近4年有36个月交1倍社保)=120分
3、专科50+年龄30+0.8至1倍社保3年25+5年社保15=120分
4、本科有学位90+年龄30=120分
5、本科无学位60+年龄30+3年1倍社保50(近4年有36个月交1倍社保)=120分
6、本科无学位60+年龄30+3年0.8至1倍社保25+3年社保9=120分
学历积分是最实惠,续签最省事的方式,续签时无需再验证,但是这种方式需要花费很长的时间,不是一时半会就能够拿到积分,从报名到拿到学历申请积分,积分的审核期2到3个月,如果是短期内需要积分的话需要考虑到时间上是否允许。
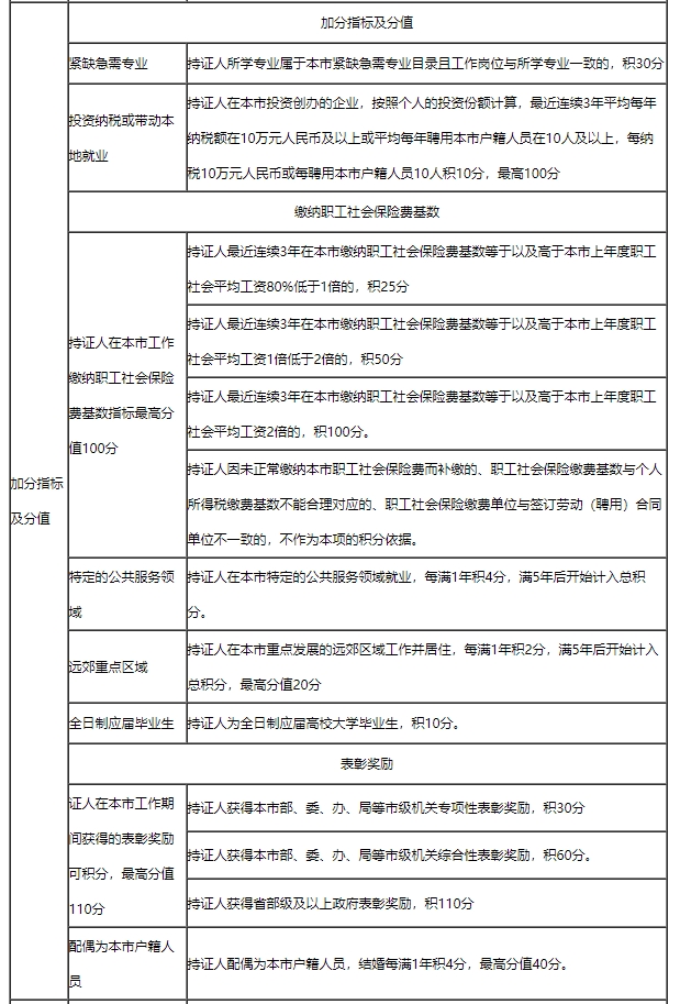
上海居住证120分如何计分?企业纳税、聘用本市人员
1、专科50 + 年龄30 + 企业投资纳税(每3年纳税120w)40 = 120分
2、本科60 + 年龄30 + 企业投资纳税(每3年纳税90w)30 = 120分
3、专科50 + 年龄30 + 企业雇佣本市员工(每3年雇佣120人)40 = 120分
4、本科60 + 年龄30 + 企业雇佣本市员工(每3年雇佣90人)30 = 120分
上海居住证积分申请材料清单:

 
                 
                 
             
                            
                         
             
             
             
             
            
 
                                     
                                     
                                     
                                     
                                     
                                     
             
                 
                     
                         
                     
                        
                    



