2025年上海居住证积分计算规则当中,中级经济师是热门的凑分选择,那么上海积分中级经济师加多少分?。获得中级经济师(属于中级职称),可直接加100分。这意味着中级经济师能极大缓解积分压力,是凑满120分的关键筹码。下文会根据2025上海居住证积分计算规则,并为大家详解具体中级经济师的申请条件和积分条件等,真的很重要

想快速知道自己积分是否达标?点击【上海居住证积分模拟计算器】即可测试
一、上海积分中级经济师加多少分:上海职称积分规则
中级经济师属于职称/技能积分,具体积分分值如下:
上海职称积分细则
1、申请人取得技能类国家职业资格五级:15分
2、申请人取得技能类国家职业资格四级:30分
3、申请人取得技能类国家职业资格三级:60分
4、申请人取得技能类国家职业资格二级、中级专业技术职务任职资格或相当于中级专业技术职务任职资格的专业技术类职业资格:100分
5、申请人取得技能类国家职业资格一级或高级专业技术职务任职资格:140分
二、上海积分中级经济师加多少分:上海居住证积分积分规则

三、上海积分中级经济师加多少分:上海职称积分条件
对于学历水平有限、希望为孩子办理上海居住证积分的家长而言,考取中级职称是更优选择。该路径不仅能实现短时间拿证,成功后可直接为积分加 100 分,后续还能用于上海居转户申请,性价比极高。不过,使用中级职称申请积分需严格满足以下三大核心要求:
(一)中级职称积分核心要求
✅证书与工作岗位必须一致
并非任意一本中级职称证书都能用于积分,首要前提是证书类别与当前工作岗位高度匹配。
✔ 匹配案例:若从事人事、财务、房地产经纪人等岗位,考取中级经济师证书是符合要求的;
❌不匹配案例:若岗位为 IT 技术、医护人员、厨师等,中级经济师证书则无法满足积分申请条件;
备注:若不清楚自身岗位适配哪些中级职称,可添加老师微信获取免费咨询服务,避免盲目考证。
(二)社保基数及缴纳情况需达标
以中级职称为依据申请居住证积分时,社保需满足 “近 1 年内累计 6 个月社保基数达到 1 倍及以上” 的条件。
同时需警惕三类无效社保情况:社保存在补缴记录、社保缴纳单位与实际工作单位不一致、社保缴纳金额与个税申报金额无法合理对应,出现以上任意一种情况,社保均无法用于积分申请。
(三)职称需符合上海本地规定
报考地点要求:中级职称必须在社保缴纳所在地(上海)报考,若在上海工作期间考取外地中级职称,无法用于上海居住证积分;
外地证书复核:若在持有上海居住证前,已在外省市获取相关技能证书,需先通过上海市相关部门的复核,复核通过后才能用于居住证积分及居转户申请;
目录准入要求:所获技术职称或技能等级,必须登记在《上海可积分职称与技能等级目录》内,不在目录中的证书无法使用。
不清楚自己是否满足上海居住证 120 积分条件?
【点击下方👇️👇️,30 秒即可完成精准测算】
三、上海积分中级经济师加多少分:中级经济师报考关键信息
中级经济师是国家人社部官方认可的中级职称,具备 “专业任选、不限制行业” 的优势,考完后经所在公司聘任,即可用于上海居住证积分,十分适合家长群体报考。
1、考试科目设置
中级经济师专业技术资格考试共设 2 个科目,具体如下:
① 《经济基础知识》:公共必考科目,所有考生均需参加;
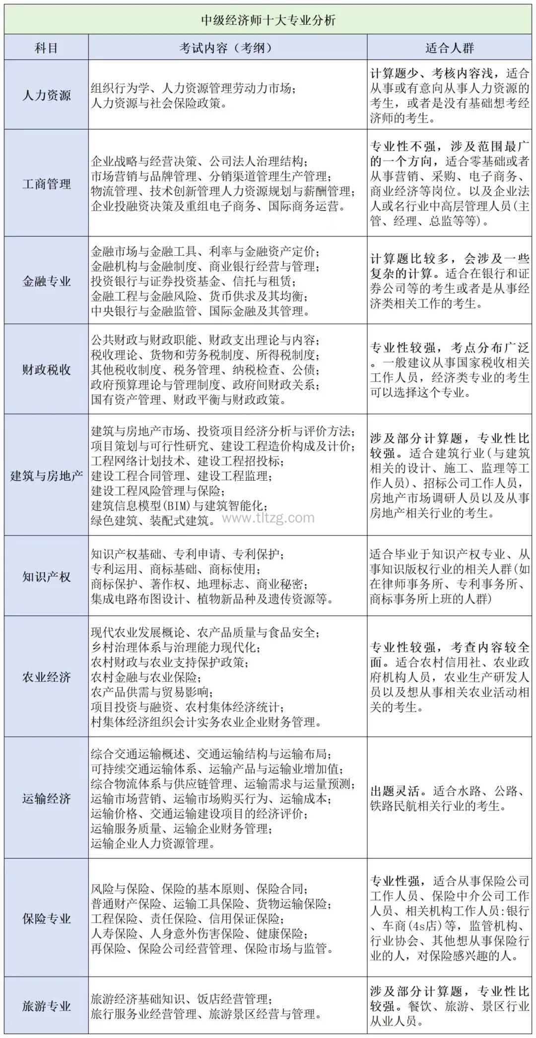
② 《专业知识和实务》:专业选考科目,按 “工商管理、农业经济、财政税收、金融、保险、运输经济、人力资源管理、旅游经济、建筑与房地产经济、知识产权”10 个专业类别命制试卷,考生报考时选择 1 个专业即可。

2、题型特点及合格标准
题型优势:考试仅含单选题和多选题,无计算题、解答题等复杂题型,备考难度较低;
分值分布:单选题题量大但难度小,侧重考查基础知识点,易拿分;多选题难度稍高,需灵活掌握知识;
合格要求:两个科目总分均为 140 分,合格标准为试卷满分的 60%,即每个科目达到 84 分即可通过。
3、中级经济师专业选择建议
为孩子上学急需积分的家长,核心需求是 “快速拿证”,因此选择 “难度低、易备考” 的专业至关重要。
在中级经济师的 10 个专业中,《人力资源管理》和《工商管理》 专业性较弱,内容简单、易懂、易记忆,对 0 基础考生非常友好,是优先推荐选项。
建议考生先查看 10 个专业的科目特点描述,研读考试大纲及历年真题,结合自身学习能力、时间安排等实际情况,最终确定报考专业。

如果不知道怎么选专业,可以咨询专业老师~
4、岗位与专业匹配解读
✅从事经济类相关岗位:
若当前工作属于经济领域(如财务、会计、审计、出纳等),可根据岗位选择对应专业。
⭕例如:从事财务岗位,可报考金融或工商管理专业;
✅岗位与专业直接关联:
若从事保险、农业、运输、建筑、人力、财政税收、知识产权等岗位,建议选择与岗位高度相关的专业。
⭕例如:做人力资源工作选 “人力资源管理专业”,做知识产权工作选 “知识产权专业”;
✅宽泛类专业界定:
工商管理、商业、金融等专业界定较宽松,无需严格匹配行业,只要工作与经济领域有一定关联即可报考。
⭕例如:金融专业不局限于银行、保险、投资行业,只要工作涉及金钱相关事务即可,报考审核时更看重学历和对应工作年限。
综上,中级经济师——中级职称能够快速积满120分,比较适合家里孩子急着上学,想要快速积分的朋友。如果对上海积分中级经济师加多少分还有其他问题,可以点击下方在线咨询,专业顾问老师随时在线答疑!一对一规划解答落户上海、提升学历、申请职称、积分上学等方面遇到的疑难问题。






