公办幼儿园供远远少于求,而且幼儿园不属于义务教育,所以各区都是按照一定的条件顺序排序录取。公办园满额后,没有排上的幼儿就需要自行寻找民办园报名。2022年上海各区公办幼儿园录取顺序分享给大家,赶快对照看看自己的孩子能不能进入公办幼儿园!

上海居住证积分查询入口:上海市居住证模拟打分计算器(点击查分)
上海公办幼儿园录取顺序
大致是按照以下顺位:
人户一致(户主和产权人是父母或幼儿)
人户一致(户主和产权人是祖父母、外祖父母)
人户分离(产权人是父母或幼儿)
集体户口/公共户口
居住证满120积分+房产
居住证满120积分/居住证+房产
居住证不满积分
如果人户一致都超出招生人数,则按入户年限排序录取。
但是,上面列出的排序只是大致情况,各区还有各区自己的细则要求。下面,就让我们一起看看各区具体的入园录取排序标准!
相关阅读:2022年最新版上海积分计算器,上海居住证积分打分系统
上海公办幼儿园录取顺序:浦东新区
排序入对口公办园(溢出统筹)
人户一致(户主三代以内直系亲属,幼儿为户主的,产证产权人需为幼儿或其父母,并全部共同共有产权)
人户分离(产权人需父母或幼儿本人,并全部共同共有产权)
本市户籍廉租房或经济适用房(承租人或买受人须是幼儿父母)
幼儿《上海市居住证》/《居住登记凭证》+父母一方《上海市居住证》+120积分+房产(产权人须为幼儿父母或其本人,并全部或共同共有产权)
统筹安排进公办园
集体户口+租房
幼儿《上海市居住证》/《居住登记凭证》+父母一方《上海市居住证》+120积分+浦东租房
动迁户适龄幼儿+浦东租房
本市外区户籍+浦东租房
幼儿《上海市居住证》/《居住登记凭证》+父母一方《上海市居住证》+房产(产权人为父母或幼儿本人)
不保证进公办
幼儿《上海市居住证》/《居住登记凭证》+父母一方《上海市居住证》+无房产,按照“浦东新区来沪人员随迁子女统筹入园积分表”分值高低排序统筹
香港、澳门、台湾适龄幼儿
外籍适龄幼儿
上海公办幼儿园录取顺序:黄浦区
排序入对口公办园(溢出统筹)
人户一致(户主和产权人为直系亲属)
人户分离(产权人需父母或幼儿本人,并全部共同共有产权)
全区统筹进公办园
2021年1月1日后(含2021年1月1日)迁入户口或办理房产的本市户籍幼儿
集体户口
幼儿《上海市居住证》/《居住登记凭证》+父母一方《上海市居住证》+120积分
不保证进公办
幼儿《上海市居住证》/《居住登记凭证》+父母一方《上海市居住证》、外籍、港澳台幼儿,按“黄浦区非沪籍人士子女申请就读幼儿园打分表”(附件2)持证打分,视学额和打分情况依次逐步安排。
上海公办幼儿园录取顺序:徐汇区
排序入对口公办园(溢出统筹)
人户一致(户主和产权人为直系亲属)
区域统筹进公办园
徐汇集体户籍+居住在徐汇区的适龄幼儿
幼儿《上海市居住证》/《居住登记凭证》+父母一方《上海市居住证》+120积分+房产
不保证进公办园
港、澳、台籍幼儿
父母一方具有本区户籍的海外留学人员其持外国护照的子女
持有本市户籍,但因“动拆迁或房屋征收”户籍暂时没有迁入本区居住地的适龄幼儿
幼儿《上海市居住证》/《居住登记凭证》+父母一方《上海市居住证》+120积分
幼儿《上海市居住证》/《居住登记凭证》+父母一方《上海市居住证》
静安区
排序入对口公办园(溢出统筹)
本区人户一致幼儿(户主和产权人为直系亲属)
本区户籍适龄幼儿+租赁居住公房
区域统筹进公办园
集体户口(根据儿童户籍地址,按照相对就近的原则在区域内统筹协调安排入园)
不保证进公办园
来沪人员随迁子女,按《2021年静安区来沪人员随迁子女模拟积分表》打分情况统筹,优先满足居住证满120积分的幼儿。
港澳台、外籍的适龄儿童
上海公办幼儿园录取顺序:长宁区
排序入对口公办园(溢出统筹)
人户一致(户主三代以内直系亲属)
人户分离(产权人需父母或幼儿本人,并全部共同共有产权)
区域统筹进公办园
上海市集体户籍适龄幼儿+在长宁区的有效居住证明(上海市房地产登记证明或房屋租赁合同登记备案证明)
台胞随行子女
幼儿《上海市居住证》/《居住登记凭证》+父母一方《上海市居住证》+120积分
香港、澳门、外籍人士子女+长宁区房产
基本无法进入公办园
幼儿《上海市居住证》/《居住登记凭证》+父母一方《上海市居住证》
上海公办幼儿园录取顺序:普陀区
排序入对口公办园(溢出统筹)
人户一致(户籍在2020年12月31日前迁入)
区域统筹进公办园
人户一致(户籍在2020年12月31日之后迁入)
人户分离
幼儿《上海市居住证》/《居住登记凭证》+父母一方《上海市居住证》+120积分
基本无法进入公办园
幼儿《上海市居住证》/《居住登记凭证》+父母一方《上海市居住证》
上海公办幼儿园录取顺序:虹口区
排序入对口公办园(溢出统筹)
人户一致
集体户口
区域统筹进公办园
人户分离(产权人需父母或幼儿本人,并全部共同共有产权)
不保证进公办园
幼儿《上海市居住证》/《居住登记凭证》+父母一方《上海市居住证》+120积分
幼儿《上海市居住证》/《居住登记凭证》+父母一方《上海市居住证》(一年内参加本市职工社会保险满6个月,2020年7月1日至2021年6月30日)+虹口产证(产权所有人须为适龄幼儿本人或父母一方)
华侨、港澳台、外籍人士适龄幼儿
上海公办幼儿园录取顺序:杨浦区
排序入对口公办园(溢出统筹)
人户一致(户主三代以内直系亲属,产权人仅为父、母或幼儿本人)
区域统筹进公办园
人户分离(产权人仅为父、母或幼儿本人)
三代直系亲属以外的挂靠户口幼儿
杨浦区集体户口+杨浦区租房
持有杨浦区经适房、廉租房、本区动迁安置协议(租赁人或产权人为父母或幼儿本人)
港、澳、台、华侨、外籍幼儿,且父母一方为杨浦户籍或持杨浦区房产
幼儿《上海市居住证》/《居住登记凭证》+父母一方《上海市居住证》+120积分
幼儿《上海市居住证》/《居住登记凭证》+父母一方《上海市居住证》+杨浦区房产(产权人为父母或幼儿本人)
无法进入公办园
幼儿《上海市居住证》/《居住登记凭证》+父母一方《上海市居住证》
上海公办幼儿园录取顺序:宝山区
排序入对口公办园(溢出统筹)
人户一致
本区户口+公有居住房屋租赁凭证
人户分离
按居住地统筹进公办园
本区集体户、公共户
本市户口+公租房/廉租房/有效动迁证明
港、澳、台幼儿+招生区域内房产
父母一方为本区户籍的海外留学人员的外籍子女
幼儿《上海市居住证》/《居住登记凭证》+父母一方《上海市居住证》+招生区域内房产
无法进入公办园
幼儿《上海市居住证》/《居住登记凭证》+父母一方《上海市居住证》+120积分
幼儿《上海市居住证》/《居住登记凭证》+父母一方《上海市居住证》
上海公办幼儿园录取顺序:闵行区
排序入对口公办园(溢出统筹)
人户一致(招生区域内常住户口,户主为直系亲属或幼儿本人)+与户口地址一致的房产(产权人是直系亲属或幼儿本人,且全部或共同共有)
持有招生区域内住宅类产权证(产权人是父母或幼儿本人,且全部或共同共有)的本市户籍幼儿
持有招生区域内经适房产权证(产权人是父母或幼儿本人,且全部或共同共有)的本市户籍幼儿
幼儿本人及父母一方持有《上海市居住证》/《上海市居住登记凭证》+招生区域内住宅类产权证(产权人是父母或幼儿本人,且全部或共同共有)
持有招生区域内住宅类产权证(产权人是父母或幼儿本人,且全部或共同共有)+港、澳、台、外籍幼儿
区域统筹进公办园
本区集体户口、公共户口的幼儿(按幼儿户口所在地统筹安排入园)
本市常住户口+有效廉租房/公租房租赁证明(按居住地统筹入园)
不保证进公办园
幼儿《上海市居住证》/《居住登记凭证》+父母一方《上海市居住证》+120积分
无法进入公办园
幼儿《上海市居住证》/《居住登记凭证》+父母一方《上海市居住证》
上海公办幼儿园录取顺序:嘉定区
排序入对口公办园(溢出统筹)
人户一致(户主为幼儿本人或其直系亲属:父母、祖父母、外祖父母,且持有与户口簿地址相应的住宅类房产证或农村自有宅基地证)
区域统筹进公办园
本区集体或社区公共户籍的适龄幼儿(由户籍所属街镇视实际资源统筹入园)
配住本区廉租房的本市户籍适龄幼儿(租赁人仅为幼儿本人或其父母,由廉租房所属街镇视实际资源统筹入园。)
人户分离的本市户籍适龄幼儿(产权人为幼儿本人或其父母,且全部或共同共有产权。由房地产证所属街镇视实际资源统筹入园。同一街镇内不接受“人户分离”申请。)
不保证进公办园
非本市户籍及外籍适龄幼儿(须按照随迁子女积分规定要求,根据父母一方在本区合法稳定就业、合法稳定居住等情况,完成各指标项目积分的网上填报。各街镇通过幼儿监护人网上自主评分与管理部门线下审核验证相结合的方式,采集相关数据,根据区域实际资源情况,按积分依证、依次统筹入园。未达相应街镇入园积分分数线的适龄幼儿,可自愿选择就读民办幼儿园。)

上海公办幼儿园录取顺序:金山区
排序入对口公办园(溢出统筹)
本区适龄幼儿人户一致,居住地产权人为父母或适龄幼儿本人,并拥有全部产权;户主为适龄幼儿父母或适龄幼儿本人。
本区适龄幼儿人户一致,居住地产权人为祖父母或外祖父母,并拥有全部产权;户主为适龄幼儿父母、适龄幼儿本人或祖父母、外祖父母。本区适龄幼儿人户分离,居住地产权人为父母或适龄幼儿本人,并拥有全部产权。
本区适龄幼儿人户分离,居住地产权人为祖父母或外祖母,并拥有全部产权。
(具备相同条件安排顺序以房产证办理时间长短(年限长的优先)依次排序;房产证办理时间长短相同的以适龄幼儿入户年限长短(年限长的优先)依次排序,额满为止。户口、房产认定截止时间为2021年2月28日。)
不保证进公办园
非本市户籍幼儿在填妥“2021年金山区来沪人员随迁子女申请就读公办幼儿园积分表”,经审核相关证明(具体见附件7)后予以报名验证。录取与否视学额和积分高低,依次由积分高到低而定。外籍、港澳台幼儿参照此条。


上海公办幼儿园录取顺序:松江区
城区五所街道区域(中山、岳阳、永丰、方松、广富林街道)

各镇、九亭地区(九里亭街镇、九亭镇)

上述代码为6、7、8的无房产类别,在本区租房的须提供房屋租赁合同与《上海市居住房屋租赁合同登记备案通知书》,根据本区公办资源和生源等实际情况在全区范围内统筹安置。
上海公办幼儿园录取顺序:青浦区
排序入对口公办园(溢出统筹)
人户一致(户主为幼儿本人或直系亲属,房产证权利人为幼儿本人或直系亲属。)
户主为适龄幼儿或直系亲属的本区户籍适龄幼儿。
房产证权利人为适龄幼儿或直系亲属的本市户籍适龄幼儿。
幼儿本人暂无上海市户口,但父母一方具有本区常住户口。
幼儿《上海市居住证》/《居住登记凭证》+父母一方《上海市居住证》+120积分+房产(产权人须为幼儿直系亲属)
法定监护人在本区合法任职或就业、并已在本区购房的香港、澳门、台湾地区和外籍适龄幼儿
区域统筹进公办园
法定监护人在本区合法任职或就业、合法租住于本区并愿意就读公办幼儿园的香港、澳门、台湾地区和外籍的适龄幼儿。
不保证进公办园(根据幼儿园自主招生要求而定)
幼儿《上海市居住证》/《居住登记凭证》+父母一方《上海市居住证》+120积分
幼儿《上海市居住证》/《居住登记凭证》+父母一方《上海市居住证》|
上海公办幼儿园录取顺序:奉贤区
排序入对口公办园(溢出统筹)
人户一致(户主须是父母或祖父母、外祖父母,且适龄儿童户口应在认定户口上。挂靠户口一概不予认可。)
人户分离(产权人须是父母、适龄儿童本人,或祖父母、外祖父母,并拥有全部产权)
港澳台同胞及侨胞若持有招生区域内有效商品住房产权证或不动产权证(产权人是父母或适龄儿童本人,且全部或共同共有)的幼儿
区域统筹进公办园
因“市政动迁”户籍暂时没有迁入本区居住地的幼儿,凭动迁证明统筹安排至居住地附近入园。
持有招生区域内经适房产权证明(产权人是父母或者幼儿本人)或配住廉租房租赁证明(租赁人是父母或者幼儿本人)或公租房租赁证明(租赁人是父母或者幼儿本人)的幼儿统筹安排至居住地附近入园。
本区集体户口、公共户口的幼儿统筹安排。
不保证进公办园
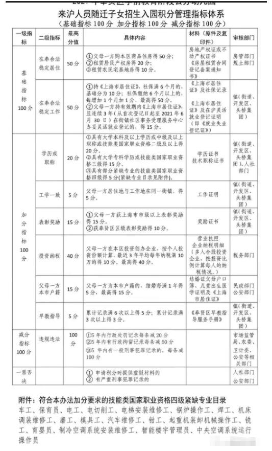
外省市来沪人员随迁子女入园参照《2021年奉贤区学前教育阶段公办幼儿园来沪人员随迁子女积分入园指南》,由属地政府教育管理部门依据学位空余情况,按照积分排序统筹安排。

上海公办幼儿园录取顺序:崇明区
按以下排序进入公办园(溢出统筹)
本区户籍的适龄幼儿户籍地址与居住地址一致,且户主和产权人为父母一方。
本区户籍的适龄幼儿户籍地址与居住地址一致,且户主和产权人为(外)祖父母一方。(父母一方在同一户籍内的排序在前)。
本市户籍的适龄幼儿户籍地址与居住地址不一致,居住地产权人为父母一方,拥有全部产权,且办理人户分离登记回执。
非本市户籍的适龄幼儿,父母一方持有《上海市居住证》且满标准积分。同时在划区内购房,且拥有全部产权。家长与幼儿的居住证地址与房产地址一致。
本市户籍的适龄幼儿户籍地址与居住地址不一致,居住地址与(外)祖父母户籍地址一致,且(外)祖父母拥有全部产权,幼儿办理人户分离登记回执。
非本市户籍的适龄幼儿,父母一方持有《上海市居住证》且一年内缴纳社会保险累计满六个月。在划区内购房,且拥有全部产权。家长与幼儿的居住证地址与房产地址一致。
本市户籍的适龄幼儿居住地址与父母租房地址一致,且办理人户分离登记回执,户籍地址与居住地址不在同一乡镇。
非本市户籍的适龄幼儿,父母一方持有《上海市居住证》且满标准积分。在划区内租房,家长与幼儿的居住证地址与租房地址一致。
非本市户籍的适龄幼儿,父母一方持有《上海市居住证》且一年内缴纳社会保险累计满六个月。在划区内租房,家长与幼儿的居住证地址与租房地址一致。
非本市户籍的适龄幼儿,父母一方持有《上海市居住证》且持有一年以上的灵活就业登记,在划区内租房,家长与幼儿的居住证地址与租房地址一致。
本市户籍的适龄幼儿居住地址与父母租房地址一致,且办理人户分离登记回执,户籍地址与居住地址在同一乡镇。
 
                 
                 
             
                            
                         
             
             
             
             
            
 
                                     
                                     
                                     
                                     
                                     
                                     
             
                 
                     
                         
                     
                        
                    



