官宣!长三角区域落户上海户口迁移只需跑一趟!浙江、江苏、安徽的朋友办理上海落户户口迁移更方便啦!文末附上上海户口迁移证办理地址及电话!希望能够帮助大家正在准备办理上海落户的朋友!

(官宣!长三角区域落户上海户口迁移只需跑一趟!)
新政策!长三角区域落户上海户口迁移只需跑一趟!
2020年10月14日,上海、浙江两地公安机关推出了跨省户口网上迁移(沪浙试点)便民措施,实行以来,已有众多沪浙籍居民从中受益。
在取得良好成果前提下,上海市公安局会同浙江、江苏、安徽三省公安机关,在原有业务基础上进一步扩大长三角区域“跨省户口网上迁移”便民措施的适用范围。即适用区域由原来仅限沪浙两地覆盖至长三角三省一市;
适用群众也由仅限公安“投靠类”落户人员扩大至经本市人社部门审批入沪的 “人才类”落户人员。
自2021年2月19日起,上海、浙江、江苏、安徽(合肥)的户籍居民在长三角区域内跨省迁移户口时,只需在迁入地公安派出所申请办理即可,再也不用在迁出地和迁入地间来回奔波。
另外,经市教委审批落户的2021届非上海生源应届普通高校毕业生办理跨省户口网上迁移,将按照市教委、本市高校毕业的安排另行通知。
长三角区域跨省户口网上户口迁移流程:
一
办理范围:
申请人在迁入地公安派出所或人社部门申请办理跨省户口迁移时,可根据本人实际情况自愿选择长三角区域跨省户口网上迁移。目前,上海市适用跨省户口网上迁移服务范围为:公安审批“投靠类”(配偶投靠、子女投靠、老人投靠)和经上海市人社局审批入沪的“人才类”落户人员。
二
办理流程:
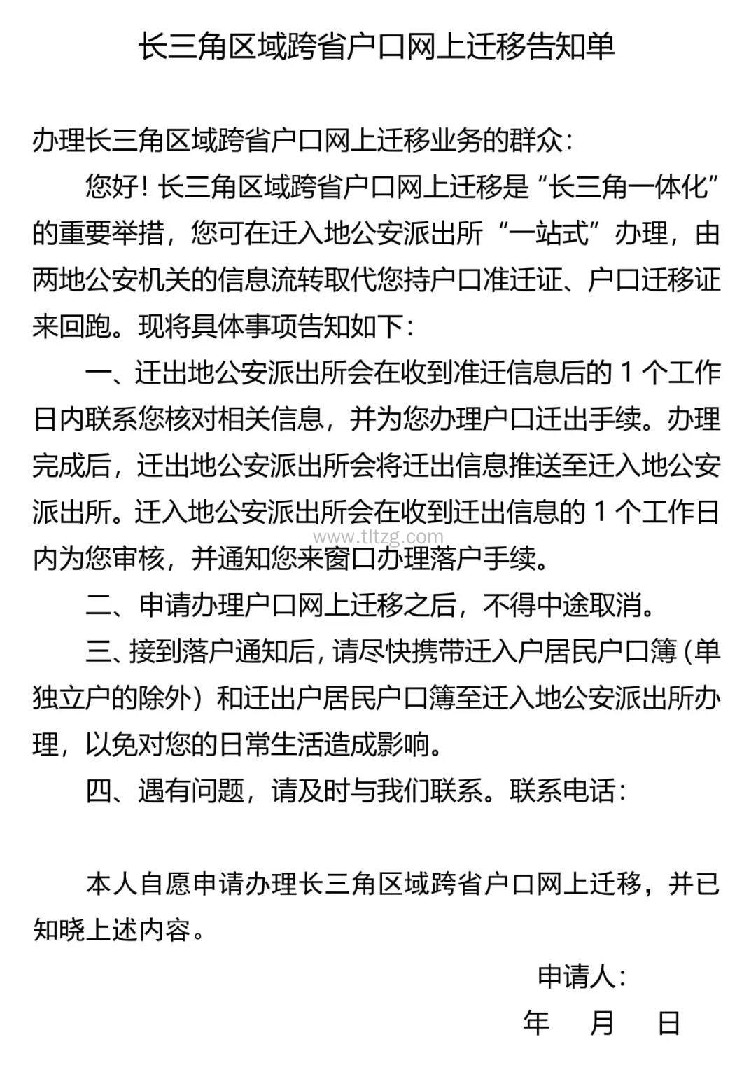
(一)提交申请。申请人在申请迁入地落户时,可选择跨省户口网上迁移的便民服务措施。对自愿选择跨省网上迁移服务的申请人,应当填写告知单。
(二)准予迁入。经迁入地公安机关或人社部门审核同意迁入、并自愿选择跨省市户口网上迁移的申请人,由迁入地人口业务系统生成户口准迁证电子信息。
(三)迁出注销。迁出地公安机关应当在接到户口准迁证电子信息之日起1个工作日内,联系申请人核实户口迁移具体情况,确认无误后留存备案信息、办理户口迁出注销手续,在迁出地人口业务系统中生成户口迁移证电子信息。
(四)办理迁入。迁入地公安派出所应当在接到户口迁移证电子信息之日起1个工作日内,核实确认无误后,通知申请人办理落户。

(落户户口迁移单)
落户工具:2021年上海户口申请落户条件自测,赶快点击看看自己能不能落户上海?
上海户口迁移证办理地址及电话
|
机构名称 |
办理地址 |
办理时间 |
联系电话 |
|
浦东
|
上海市云山路1500号
|
周四
9:15-11:30,13:30-16:30
(节假日除外)
|
22045660
|
|
黄浦
|
上海市河南南路660号
|
周二、周四
上午 9:00-11:30
(节假日除外)
|
23034272
|
|
徐汇
|
上海市番禺路865号
|
周一至周六
9:00-17:00
(节假日除外)
|
23037132
|
|
长宁
|
上海市威宁路201号接待大厅
|
周一至周五
8:30-11:00 14:00-17:00
(节假日除外)
|
23039194
|
|
静安
|
上海市胶州路415号
|
周二、周四
8:30-11:30
(节假日除外)
|
62588800-77650
|
|
普陀
|
上海市大渡河路1913号
|
周二、周四
上午 8:30-11:30
(节假日除外)
|
52809966-49520
|
|
闸北
|
上海市天目中路578号二楼
|
周一至周五
8:30-11:30 13:30-17:00
(节假日除外)
|
22040557
|
|
虹口
|
上海市闵行路260号
|
周二、周四
上午 8:30-11:30
(节假日除外)
|
23032320
|
|
杨浦
|
上海市平凉路2057号
|
周一至周五
8:30-11:30,13:30-5:00
(节假日除外)
|
22170616
|
|
闵行
|
上海市莘建东路201号
|
周一至周五
8:30-11:30,13:30-16:30
(节假日除外)
|
34120842
|
|
宝山
|
上海市克山路199号
|
周二、周四
上午 8:45-11:30
(节假日除外)
|
28950083
|
|
嘉定
|
上海市嘉戬公路118号
|
周一至周五
8:30-11:30,13:30-16:30
(节假日除外)
|
69989126
|
|
松江
|
上海市中山东路290号
|
周二、周四
上午 8:30-11:30
(节假日除外)
|
57823618-66032
|
|
金山
|
上海市蒙源路110号
|
周二、周四
上午 8:30-11:30
(节假日除外)
|
37990110-65296
|
|
青浦
|
上海市城中北路485号
|
周二、周四
上午 8:30-11:30
(节假日除外)
|
22176467
|
|
奉贤
|
上海市南奉公路9555号
|
周二、周四
上午 8:30-11:30
(节假日除外)
|
24069071
|
|
崇明
|
上海市崇明县翠竹路1501号2楼
|
周一至周六
8:30-11:30,13:30-16:30
(节假日除外)
|
39360053
|




