在上海工作的小伙伴,申请落户上海成功后,一方面是方便了自己,也方便了自己的子女,更想让自己的父母也能享享儿孙福,也能让父母落户上海,享受上海的退休工资!但是老人投靠子女落户上海真的那么轻松能申请下来吗?不是的!除了对老人自身的条件有要求之外,对接受落户的子女要求也是非常的高!具体哪些要求快来自我测试吧!

点击上海落户条件自测,测试自己能否接收老人投靠落户!
老人投靠子女落户上海——对老人要求
1.经动员分配到外省市工作的原本上海市常住户口人员,泛指受国家或地方动员的上海支内、支边、知青等人群。
2.原本上海市常住人员因其他原因去外省市工作,泛指因工作需将户口外迁的,家中子女依旧是上海户口的人员。
老人投靠子女落户上海条件
1.已按国家法定年龄退休
2.已享受社会保险待遇
3.子女拥有本市户口或接受其落户的上海市亲属(父母、兄弟姐妹需拥有上海市户口)
落户地址:子女或亲属户口所在地
注:如系未生育或者未领养过子女的,上海本市亲属(父母、兄弟姐妹)愿意接受落户的,可准予申请人在上海市的亲属户口所在地落户。
更多老人投靠子女落户上海条件,推荐阅读外地老人投靠子女落户上海条件,最新修订上海户口迁入规定
老人投靠子女落户上海——对子女要求
老人投靠子女落户上海的要求相当严格,总结的来说就是本人是原始上海居民,老人才可以投靠落户;本人通过居转户、人才引进落户、留学生落户等方式后来落户上海的,均不能接收老人投靠落户。
老人投靠子女落户上海——需要准备的材料
1.《申报户口事项申请表》可在“网上办事一证通”下载
2.入户地房屋有效权证
3.父、母户口所在地公安派出所出具的户口证明和户口簿;
子女户口所在地公安派出所出具的户口证明和户口簿;
4.申请人婚姻状况证明材料等。
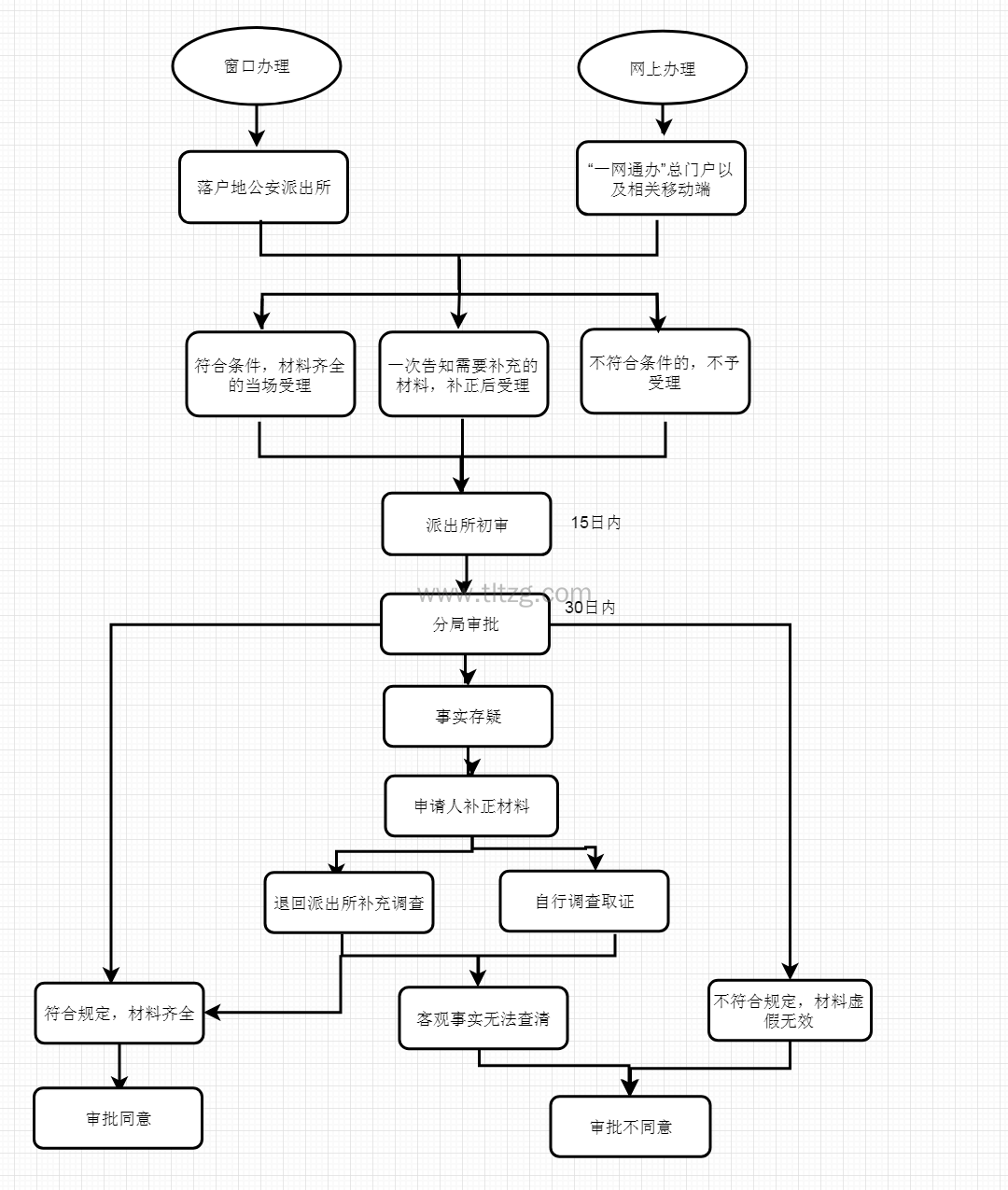
老人投靠子女落户上海——流程图

老人投靠子女落户上海,相关的老人条件、子女条件、流程与条件均已罗列,总结的来说就是老人投靠子女落户上海的难度非常高,基本上都是原上海户口因为工作迁往外地的,才可以再次回归上海户口。
若是您的情况特殊,或者有更多的上海落户问题需要询问,可以点击下方的咨询按钮,将会有免费的咨询顾问为您提供解答!




