上海居转户材料被退回怎么办?上海居转户材料提交后要多久才审核通过?上海居转户材料清单来了,赶快看看你的上海居转户材料准备齐全了吗?

落户工具:上海居住证转户口办理条件自测,赶快点击看看自己能不能落户上海?
上海居转户材料的问题1:上海居转户材料提交后要多久?
上海积分网孙老师答:
市人力资源和社会保障部门按照规定,对初审通过的材料进行审核,在30个工作日内提出书面审核意见。
上海居转户材料的问题2:上海居转户材料被退回怎么办?
上海积分网孙老师答:
一般来说材料被退,系统会提示原因,按照操作补齐材料即可。
2022年上海居转户材料清单:
1.《居住证持有人办理本市常住户口申请表》
表格在线填写打印,用人单位在提交申请材料时需要加盖单位公章。
2.身份证、户口本
身份证正反面、户口簿地址页及本人信息页(或户籍证明),能够通过电子证照库调取或者数据同享的,可免于提交。
3.婚姻状况证明材料
未婚:无需提供材料。
已婚:结婚证盖章页及信息页。
离异: 离婿证盖章页及信息页、离婚协议书(或法院调解书、判决书)。
再婚: 结婚证盖章页及信息页离婿证盖章页及信息页、离婚协议书(或法院调解书、判决书)。
丧偶:丧偶相关证明【如户口注销信息页】。
4.落户地相关证明
本人在沪居住房屋:入户地房屋有效权证。
(“房屋有效权证”是指以下凭证之一:《中华人民共和国不动产权证书》《 上海市房地产权证》《房屋所有权证》《租用居住公房凭证》、载有产权份额或公有居住房屋承租权的法院生效判决或者公证部门]公证书,以及法律、法规、规章规定的有效房屋凭证。)
单位集体户:单位集体户口簿地址信息页(或户籍证明) ;集体户管理单位的同意入户意见书。
在沪亲属(直系亲属)房屋:入户地房屋有效权证;同意接受申请人入户意见书【需注明与申请落户人的关系】。
在沪实际居住地社区公共户:无。
2022年上海居转户材料清单:其他需要补充材料
具有人事档案管理资质权的单位需提供人事档案核实情况表及相关复印材料等(重要!)
企业非法人单位(分公司)的,提供用人单位上年度在沪缴纳增值税等税单【无需上传,现场提交】
申办单位认为需要补充说明的材料【除以上材料外需进一步补充说明的材料】
2022年上海居转户材料清单:配偶材料
配偶不随迁:
身份证正反面或户口簿地址页及本人信息页(或户籍证明)
配偶随迁:
(1) 配偶有效身份证正反面、户口簿地址页及本人信息页(或相关户籍材料)
(2) 配偶工作单位有人事档案管理资质的提供人事档案核实情况表及相关复印材料
(3) 配偶承诺与授权【与主申请人共同签署】
2022年上海居转户材料清单: 子女材料
子女不随迁:
子女身份证正反面或户口簿地址页及本人信息页(或户籍证明)
子女随迁:
(1) 子女《出生医学证明》;
(2)子女户口簿地址页及本人信息页(或户籍证明) ;
(3) 满16周岁及以上在全日制普通高中就读的提供学籍证明、在读证明。
2022年上海居转户材料清单:以(中、高级)职称、职业资格条件申报的材料
通过考试、评审取得的中级及以上专业技术职业资格证书、职称(职务)证书及单位《专业技术职务聘任表》
通过聘任方式取得中级及以上专业技术职称(职务)的,提供单位《专业技术职务聘任表》

国家职业资格工作网或本市职业技能鉴定网可查询的二级及以上职业资格或技能等级证书【专业岗位的另需提供职业资格证(含执业注册证)。如:教师提供教师资格证,医师(护士)提供医师(护士)资格证(含执业注册证) 】
2022年上海居转户材料清单:以奖励条件申报的材料
依条件提供。
在沪工作期间在本市作出重大贡献并获得省部级及以上政府表彰奖励的个人获奖证书。【省部级奖项及个人荣誉等相关材料应及时归入人事档案】
能够通过电子证照库调取或者数据共享的,可免于提交。
2022年上海居转户材料清单: 以在本市直接投资条件申报的材料
企业验资报告和本市区以上税务机关出具的持证人员所在用人单位企业纳税完税凭证,如发生股权转让的,需提供投资人的完税凭证
连续3年聘用本市员工人数达到规定标准的材料
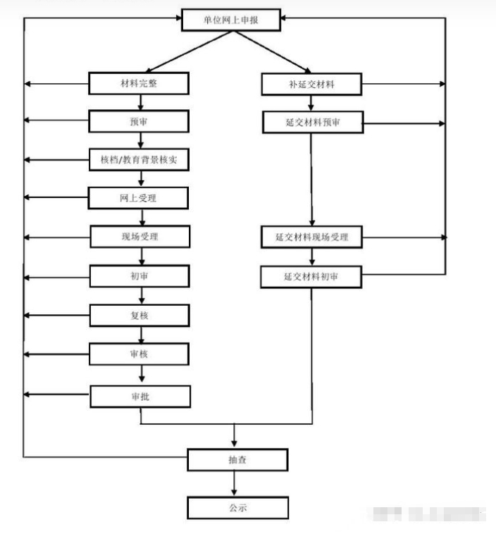
上海居转户审批流程:

一、单位申请
持居住证人员符合居转户申请条件,可以向用人单位提出申请并提供申请材料。用人单位对申请材料进行审核后,通过“一网通办”系统,向人力资源社会保障部门提交落户申请。
二、受理
区人力资源社会保障部门对单位提出的落户申请线上预审以及核实档案,预审和核档通过后,单位现场提交纸质材料,对材料不齐全的,区人力资源社会保障部门告知补齐相关材料,对材料齐全有效的,进行现场受理。
三、初审
区人力资源社会保障部门在现场受理后的30个工作日内完成初审,初审合格的,上报市人力资源社会保障部门审核。
四、复核
市人力资源社会保障部门对初审通过的材料进行复核,在40个工作日内完成审核。
五、公示
市人力资源社会保障部门审核通过的人员信息,每月定时在人社局官网上进行为期7天的公示。
六、信息同步
公示无异议的,由市人力资源社会保障部门通过数据共享方式,将审批信息发送同步至市公安部门。
上海临港新区落户政策:申请流程





