上海居住证120分如何计分?上海积分查询入口是哪一个?上海积分模拟打分计算器快速查分,赶快算算你的上海居住证积分有没有120分?

上海积分查询入口:上海积分模拟打分计算器(点击精准查分)

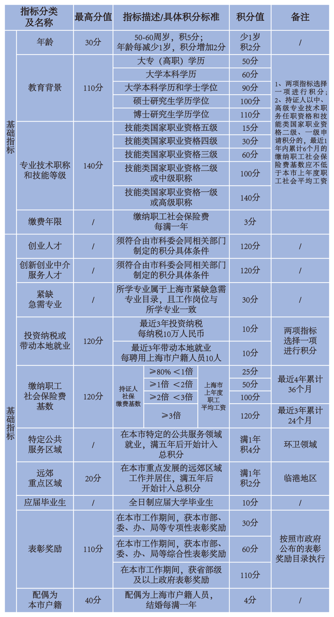
上海积分模拟打分计算器:上海居住证120分如何计分
上海居住证积分作用:
1、非沪籍子女教育
非沪籍持居住证 + 积分满120分 + 其他相关条件,即可享受与本市户籍居民同等的公共教育服务。
相关阅读:2022年上海幼儿园外地户口入学条件,家长一定要看
2、房产税退税
涉及到居住证和积分的相关政策
1)长期居住证持证满3年及以上者,买房可免征个人住房房产税
2)持《上海居住证》且达到120积分者,买房可免征收个人住房房产税
3)对于持《上海居住证》未满3年且未达到120积分的购房者,如果购房则需要按照规定先缴纳个人住房房产税,等持《上海居住证》满3年或者3年内积分达到标准分值,则可退还持证期间已缴纳的个人住房房产税。
上海积分模拟打分计算器:上海居住证积分120分怎么凑分?
学历积分
专科学历
1、专科50分 + 四年内累计三年0.8~1倍社保25分 +年龄30分 + 社保年限(5年或以上)15分=120分
2、专科50分 + 紧缺专业30分 + 年龄30分 + 四年连续最低社保12分 =122分
3、专科50分 + 四年内累计三年1~2倍社保50分 + 年龄30分 =130分
本科学历
1、本科60分+ 学士学位30分 + 年龄30分=120分
2、本科60分 + 四年内累计三年0.8~1倍社保25分 + 年龄30分 + 社保年限(3年或以上)9分 = 124分
3、本科60分 + 四年内累计三年1~2倍社保50分 + 年龄30分 = 140分





