孩子上学报名在即,却因积分不达标无法申请?办理上海居住证积分,请务必通过官方平台,可搜索上海公共服务平台积分,进入积分查询、申请系统。建议提前核对个人分值,避免影响子女教育或购房等重要事宜。

1分钟速测,点击【上海居住证积分模拟打分计算器】模拟打分
一、上海公共服务平台积分:上海积分公共平台登录入口
(一)上海公共服务平台积分官网入口:
http://ggfw.rsj.sh.gov.cn/
打开“上海市人力资源和社会保障局公共服务平台”官网,点击“积分管理”,输入单位注册申请的一网通办账号代码、密码和验证码即可登录进入,进入后系统将会显示材料目前的状态,点击即可查看积分办理进度。
(二)上海居住证积分模拟打分计算器
(三)公众号查询
微信搜索“上海人力资源和社会保障”公众号——在下方菜单栏中找到“人社服务”——“人社随申办”——“居住证积分查询”,点击可进入查看自身积分申请办理进度。
(四)随申办APP
1、下载“随申办市民云”APP,注册并登录;
2、在下方菜单栏找到“随申办”,然后点击在页面菜单栏中找到“社会保障”;
3、然后点击进入找到“居住证积分”,然后点击进入下一步;
4、然后进入居住证积分查询页面,确认信息无误之后,点击“立即查询”,即可查询结果。
(五)电话查询
上海市各区人才服务受理中心都有具体的地址、电话和接待时间,积分申请人可通过拨打对应人才服务中心的电话或亲自前往线下咨询积分办理进度。

二、上海公共服务平台积分:上海积分如何申请
①访问“上海市一网通办在线政务服务平台官网”网址:(https://zwdt.sh.gov.cn/govPortals/index.do)在导航栏输入“积分”并搜索

②在业务栏目中选择“积分申请系统”

若单位首次申请▶▶▶2025上海居住证积分申请流程,附单位首次注册流程超详细!
③线下审核单位信息需要递交以下材料:(所有材料现场审核原件收取复印件)
❶ 申报单位人事专员介绍信(需加盖单位公章)
❷ 申报单位人事专员身份证(人事专员社保需在申报单位)
❸ 申报单位营业执照(具有劳务派遣资质的单位需提供劳务派遣许可证,在沪分公司需提供分公司在沪缴纳企业税的凭证)
已审核通过的用人单位直接登陆单位账户
①随后点击“申请居住证积分”,为个人申请积分账号
②正确填写信息后,点击“注册”
③正确填写信息后,点击“下一步”
④填写“个人工作经历”
简历请从首次就业前的毕业学校起填,请完整填写个人工作经历,中间如果有在家待业超过3个月也请填写进去,若来沪前有外地工作经历也请填写完整。如8个序号不够填写完整简历可在最后一页备注栏内补充完整。
⑤填写“同住人信息”,同住子女如需享受积分待遇请选“是”(满16周岁以上且在全日制普通高中就读的同住子女,应当提供就读证明和学籍证明)
💠根据申请人情况填写专业技术职务任职资格等“其他信息”
💠确认信息填写无误后,点击“完成”
💠点击“审核”,单位自审个人信息
💠确认信息无误后,点击“单位审核通过”
💠单位审核通过后,请于2个工作日后至受理点提交书面材料
4、现场递交材料准备
①点击打印积分申请表

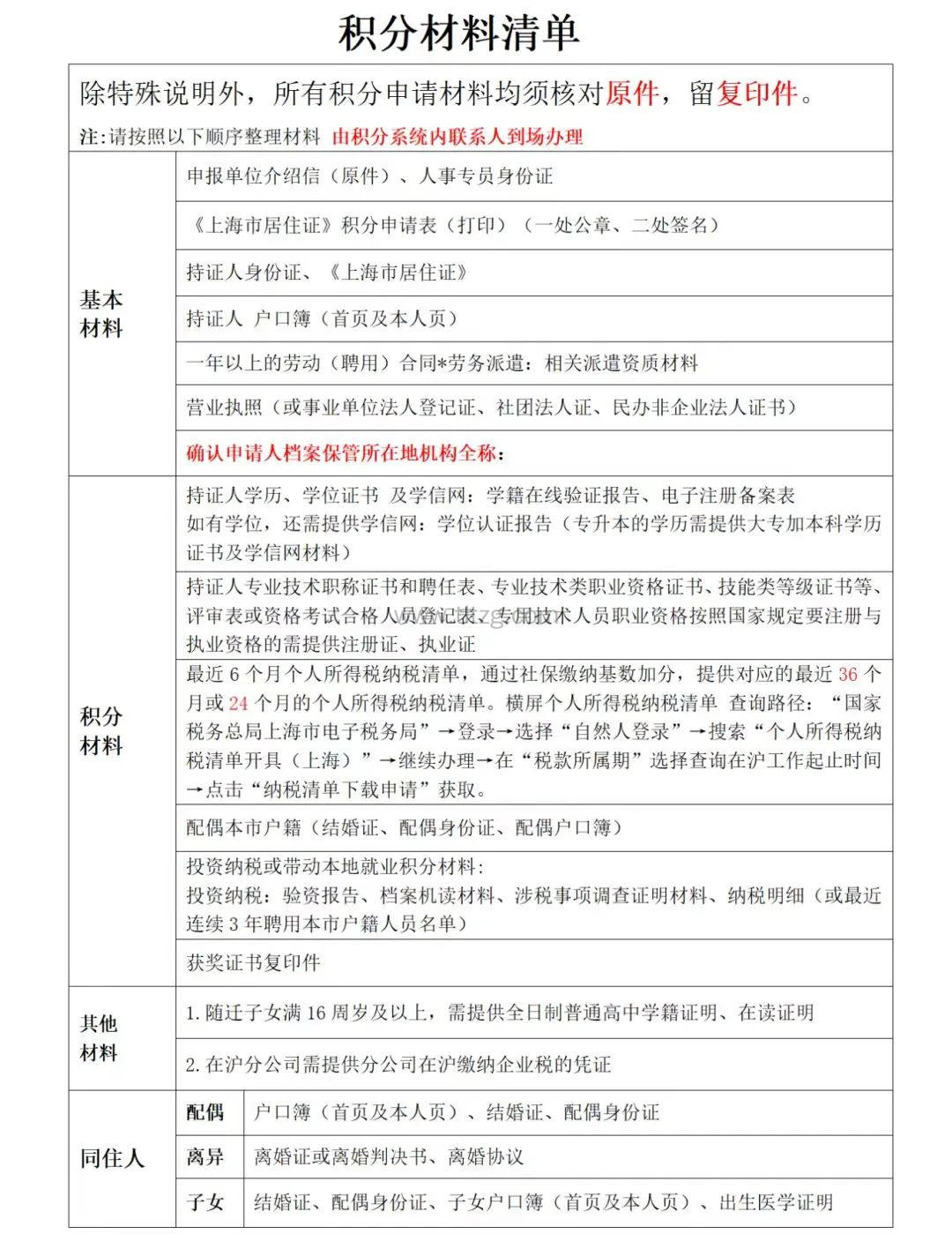
②积分新办需提交以下材料

为什么我提交的新办积分,一直是“等待受理”状态?
居住证积分新办一般需要人事档案核查(递交材料前,要确认好人事档案保管单位名称)和教育经历背景信息核实,当这两项审核通过时,才进入正式受理环节。
通常在20个工作日内会收到告知短信,当短信通知审批通过时,便可打印积分通知书。
建议申请人尽早登录上海公共服务平台积分官网完成模拟打分,提前备齐学历、个税及社保等核心材料。政策可能动态调整,有任何居住证积分不懂的问题都可以点击下方在线咨询,专业顾问老师随时在线答疑!一对一规划解答落户上海、提升学历、申请职称、积分上学等方面遇到的疑难问题






